您好,欢迎访问云南中医药大学第二附属医院官方网站!
综合信息 <
11、认知行为疗法
认知行为疗法是一种综合和实用的疗法,其目的是改变功能失调的行为和信念,以减少症状,增加日常生活功能,并最终促进从疾病中恢复。认知行为理论和治疗已在耳鸣的研究得到了应用了几十年,CBT的有效性的结果耳鸣已被证明在减少耳鸣的严重性/窘迫,耳鸣相关的恐惧,耳鸣残疾改变方法,耳鸣有关的认知问题并改善日常生活功能。一种专门的分期护理CBT4T(Stepped-care CBT4T)是唯一通过高水平临床实验研究并可用于治疗耳鸣的治疗性保健干预措施,目前已在荷兰多个临床中心实施。其阶梯式模式结合了听力诊断,治疗和咨询以及CBT治疗。结论: CBT对耳鸣的有效性和安全性有高水平的证据,强烈推荐。
12、耳鸣再训练疗法(TRT)
TRT是一种广泛使用的治疗方法,它基于耳鸣的神经生理学模型。由于中枢神经系统的高度可塑性,通过咨询可以降低对中性声音刺激的反复刺激的反应性,也就是通过大脑再训练来实现耳鸣的习惯。声音疗法在TRT中具有重要作用。具体而言,声音治疗通过向听觉系统提供持续刺激来起作用,声音治疗干扰了耳鸣信号的检测并降低了听觉通路内的增益。但Cochrane对TRT的综述发现只有一项试验符合其纳入标准,结论是该试验质量较低,无法得出关于TRT疗效的最终结论。(Phillips JS,McFerran D (2010) Tinnitus retraining therapy (TRT) for tinnitus. Cochrane Libr 2010)
因此共识是:有证据证明TRT的有效性,但很少有高水平的证据证明TRT的有效性。

13、声音疗法
声刺激可能是旨在改善耳鸣的最古老的方法。它至少是最“自然”的,因为耳鸣患者每天都可以体验到外部声源可以掩盖他们的耳鸣。这种简单直观的方法已被(并且仍然)广泛使用。它以不同的方式来实施,所有这些方法都假设耳鸣是由听力损失后的中枢变化引起的,可以通过适当的声学刺激来逆转耳鸣。
声学刺激可能对某些患者非常有益,而对其他患者则完全无效。耳鸣的“中心”模型假设由于涉及耳鸣发生的听觉剥夺而导致的中心变化是可逆的。然而,听觉剥夺引起的一些变化可能难以逆转;同时,耳蜗(和/或耳蜗神经)的非功能区域即“死区”的存在,也使声学刺激无法激活相应投射区域内的听觉中心。
1)耳鸣掩蔽疗法(TMT)。
许多研究表明,TMT可以为某些耳鸣患者提供一些缓解。然而,大部分研究质量偏低。Henry等人比较了TMT和TRT的疗效,发现两种方法均导致自我报告的耳鸣改善,但TRT在减少耳鸣相关的痛苦方面优于TMT,特别是在“耳鸣是”的患者组中TMT引起的大部分改善是在治疗的前3-6个月内实现的,而TRT在治疗过程中(18个月)引起了稳定的改善。Tyler 2012年的研究表明,当两者与咨询相关时,TMT和TRT对耳鸣的作用相似。Parazzini 的一项随机对照研究显示,TRT(掩蔽r+咨询)显著改善了耳鸣障碍。
2)神经组学方法(Neuromonics approach)。
神经组学治疗包括结合音乐和宽带噪声的声学刺激。该组合的频谱是定制的,以在可听频率范围内提供均衡的刺激。接受治疗的患者可以在治疗的早期阶段完全掩盖其耳鸣,以最大限度地缓解和放松(2个月);在第二阶段(4个月),不鼓励患者掩盖耳鸣以促进脱敏。总体而言,制造商的RCT研究中报告了86%的患者在6个月时耳鸣严重程度的临床显着变化。
3)缺口音乐刺激(Notched music stimulation)
最近的一种方法研究了缺口音乐对耳鸣的影响,音乐中选择和耳鸣频率相同的频率(1个倍频程宽度),并敲除。缺口音乐旨在减少缺口内与耳鸣相关的皮质活动,以增加侧向抑制来缓解耳鸣。Pantev报道,经过12个月的定期聆听后,这种方法可以减少自我报告的耳鸣响度。
4)定制的音乐刺激(Customised music stimulation )。
有人提出耳鸣可能是伴随听力丧失的中心变化引起的。该模型的含义是适当的声学刺激可以逆转由于听力损失引起的中心变化,包括涉及耳鸣产生的那些。Li SA(2016)的RCT研究旨在使用定制的音乐刺激扭转与耳鸣相关的中枢变化,根据THQ调查问卷,耳鸣严重程度显着降低(34%)。然而,根据该方法没有改变从TFI估计的耳鸣严重程度。
专家共识:声音治疗(包括掩蔽,音乐,环境声音)可用于急性缓解目的,但不被认为是具有长期结果的有效干预。目前有证据表明其安全性,但声音治疗效果的证据很少。因此,暂无推荐。

14、患者支持
1)有关耳鸣的信息可能非常大,为患者提供可靠的、正确的信息和学习资源很重要。信息永远不应该是负面的,例如“对耳鸣我们毫无办法”或“你只需要学会忍受耳鸣”。
对于主观性耳鸣无法治愈,但可以对患者进行治疗以帮助他们习惯并减少耳鸣对其功能的影响。功能影响可能包括睡眠障碍,注意力不集中,听力问题和放松困难。患者可以学会控制他们对耳鸣的反应,从而改善他们的生活质量。
2)应给予患者的信息
患者需要了解耳鸣,如何管理耳鸣,以及在治疗期之后他们可获得哪些信息和支持来源。对耳鸣的治疗方法可能包括助听器,发声装置,药物以及学习如何应对耳鸣的方法。根据当地可用的情况,耳鸣护理可能涉及家庭医生,耳鼻喉科(耳鼻喉科)专家或听觉医生,听力治疗师或受过专门训练的听力学家,临床心理学家,护士或其他临床专业人员。
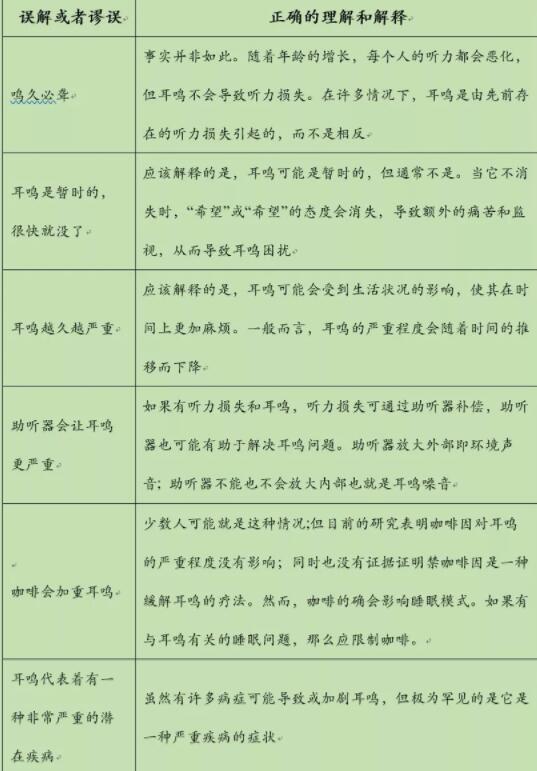
3)常见的误解和谬误

下一篇:骨质疏松症5大要点详解
版权所有 Copyright © 2023 云南中医药大学第二附属医院 版权所有 滇ICP备19002846号-1
滇公网安备 53011102001355号
技术支持: 川海数科